Skip to content

Language

CAN/CANopen Bootloaders

Filters

Original price €2.495,00 - Original price €3.295,00
Original price
€2.495,00 - €3.295,00
€2.495,00 - €3.295,00
Current price €2.495,00

CAN/CANopen Bootloader

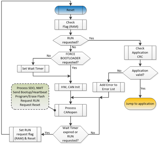
Overview The CAN/CANopen bootloader source code implements a minimal node in a CANopen network as specified in CiA 302: "Framework for Programmabl...

View full details

CAN/CANopen Bootloader (Custom Version)

Your device is not supported by one of our readily available bootloaders yet? You need special features not included in the standard bootloader? Le...

View full details