Skip to content

Language

CAN/CANopen Bootloader

by EmSA
Original price €2.495,00 - Original price €3.295,00
Original price
€3.295,00
€2.495,00 - €3.295,00
Current price €3.295,00

Overview

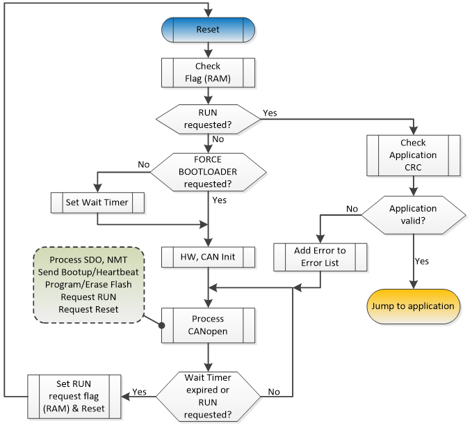
The CAN/CANopen bootloader source code implements a minimal node in a CANopen network as specified in CiA 302: "Framework for Programmable CANopen Devices". It allows the use of regular CANopen master software or configuration tools which support domains, such as CANopen Magic, to download new firmware into the user flash code memory.

For best efficiency, the bootloader is offered in versions dedicated to a microcontroller family.

Features

The following is a summary of all features possible. Note that not all features are available in all ports due to resource and hardware limitations.

 Communication Standard

  • CANopen with configurable Node ID and CAN bitrate, prepared to be read from non-volatile EEPROM memory or external configuration. CAN bitrate fixed in delivered version.
  • Compliant to CiA standards 301 and 302
  • Customizable for non-CANopen networks, using only two CAN message identifiers

Safety Features

  • Persistent interrupt vectors
  • No use of interrupts, polled communication and time measurement
  • Execution independent of programmed application
  • Application executed via reset and re-entry with minimal hardware initialization
  • Software overwrite protection for the bootloader code area
  • Checksum-protection for loaded application and bootloader code and prepared for user-added non-volatile configuration parameters with checksum
  • Readable and reset-able error list
  • Flash programming with on-the-fly verification

Other Features

  • Dedicated data/config flash area for separate erase/programming
  • Build-time configurable initial waiting period after reset for backdoor access
  • Flash read function
  • Forced bootloader execution from application

License

The source code is licensed per target architecture and development site. The included tools are licensed per development site. Delivery of the software needs the signing of our license agreement. Contact us for details.

What's Included

Deliverables include the full source code including documentation and project files for one selected IDE, a command line tool to perform downloads from Windows PCs with PEAK or Kvaser CAN interfaces for lab and testing purposes and a command line tool to generate downloadable firmware image files.

Custom Version

In case you don't find your target is readily supported, feel free to request a quote for a Custom CAN/CANopen Bootloader.